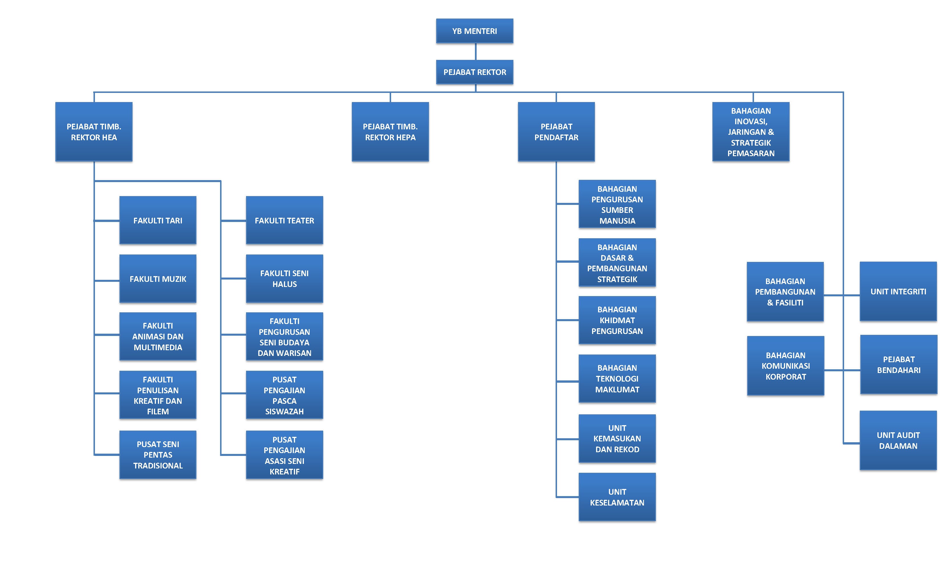
Struktur Organisasi Akademi Seni Budaya & Warisan Kebangsaan
464, Jalan Tun Ismail,
50480, Kuala Lumpur,
Malaysia
Tel : 03-2778 5999
Faks : 03-2778 5903
Emel : info@aswara.edu.my